The Ecological Footprint and Fire Resistance of Concrete Mixtures

Original scientific paper

Journal of Sustainable Development of Energy, Water and Environment Systems
Volume 13, Issue 3, September 2025, 1130597
DOI: https://doi.org/10.13044/j.sdewes.d13.0597
János Szép1, Zoltán Major1, Cecília Szigeti2, Eva Lubloy3
1 Széchenyi István University, Győr, Hungary
2 Budapest Metropolitan University, Budapest, Hungary
3 Budapest University of Technology and Economics, Budapest, Hungary

Abstract

Different types of binders can significantly affect the strength properties of concrete. The use of cement-containing admixtures is becoming more widespread in the building industry when considering durability and environmental impact. This paper examines how different types of cement containing different admixtures behave. How the compressive strength of concrete changes under elevated temperature, and which concrete mixture has the lowest CO2 emission. To determine the strength parameters, test specimens of 150x150x150 mm and 70x70x250 mm were prepared from the concrete mixtures. After heating and cooling, they were broken, thereby determining the compressive and flexural-tensile strength values. The ecological footprint was calculated for each mixture, which is substantially influenced by specific parameters for example the type and amount of substitute materials. These materials typically have lower CO2 emissions than Portland cement. The novelty of this research lies in the combined investigation of the changing compressive strength of concrete at elevated temperatures and its sustainability. The change in the formulation resulted in a saving of the emission of ~10% (43.22 kgCO2e emissions) compared to the reference value. The importance of reducing the ecological footprint is demonstrated by the authors using a case study of the Gotthard tunnel.

 

Keywords: Concrete mixtures, Cement replacement, Blast furnace slag, Fire resistance, CO2 emission, Ecological footprint.

Creative Commons License
Views (in 2026): 676 | Downloads (in 2026): 240
Total views: 2391 | Total downloads: 897
Introduction
Literature review from the perspective of ecological economics

Population growth and improvements in living standards are leading to a rapid increase in demand for buildings, contributing to the growing economic importance of construction [1]. The growing importance of the construction sector is also reflected in the energy sector. This is partly due to an increase in demand for renewable energy [2] and partly due to environmental considerations [3]. Nowadays, the area and population density of cities are increasing, with the continuous growth of the built and paved areas [4]. At the same time, passenger transport demand is also increasing [5]. This contributes to the growing economic importance of the construction industry. The construction industry provides more than 100 million jobs worldwide and accounts for 6% of global GDP, demonstrating its significant impact on the world economy. Demand for built infrastructure is expected to remain high over the next two decades, which, in numerical terms, means that global infrastructure investment is expected to reach 3.7×1012 USD/y by 2040 [6]. Many good examples of initiatives responding to these challenges can be seen in the form of valuable and worthwhile transport- [7] and innovative megaprojects [8]. Based on the experience of the construction case studies, three materials were found to have a significant impact on EF in all cases: cement, steel and ceramics [9]. The problem is that cement production, which is considered one of the most important raw materials for the construction industry, has a negative impact on the environmental performance of the industry [10], as it produces significant carbon emissions [11]. In the construction industry, research has also highlighted the social dimension of the triad of environment, society and governance (ESG) [12]. Several indicators are used to measure the environmental impact, such as the water footprint [13] and the product footprint [14]. The most important indicator is the carbon footprint both in general [15] and in the cement industry [16]. The calculation of the ecological footprint is of great importance both in general [17] as well as the in the energy industry [18] and in the cement industry [19]. Ecological footprint theory attempts to estimate the area needed to support a given human population [20], but the methodology can also be adapted to manufacturing [21] and construction processes [22]. The largest part of the ecological footprint, disaggregated by land use category, is the carbon footprint [23]. However, the use of the ecological footprint is not redundant, as it can be used as an indicator to help determine the upper limit of growth [24]. Cement plants are a source of many negative environmental externalities. Research on the composition of the cement used suggests that the amount of cement used can be significantly reduced and thus the environmental pollution resulting from overproduction [25]. The cement industry is one of the world's largest emitters of CO2, accounting for 8% of global carbon dioxide emissions [26]. Annual greenhouse gas emissions from the production of Portland cement are approximately 1.5×109 t, which are estimated to account for 6% of total emissions [27]. There are several strategies to reduce carbon emissions from cement production. These include promoting innovative production pathways with near-zero emissions, improving energy efficiency, switching to lower carbon fuels, and promoting material efficiency (by changing the clinker-to-cement ratio to reduce overall demand) [28]. However, it is important to understand the issue as part of a complex system [29].

Literature review from the perspective of fire protection design

Hardened concrete is a composite material consisting of two main components: the aggregate and the cement paste. Temperature increases cause changes in both components as the strength properties of the concrete deteriorate. The structure of the concrete collapses and eventually fails. These include internal microcracks that form during heating. The change in strength properties of concrete at high temperatures depends on many parameters [30]. High temperatures change the structure of concrete. This was already investigated in the 1970s: Waubke (transformation of quartz at elevated temperatures) in 1973 [31], Schneider and Weiβ (temperature dependence of concrete strength) in 1977 [32], and in the 1980s: Khoury et al. (changes in the microstructure of cement stone at elevated temperatures) in 1985 [33] and Hinrichsmeyer (changes in the porosity of cement stone at elevated temperatures) in 1987 [34], but it is still an interesting topic today thanks to CT examinations. At elevated temperature the concrete strength decreases but the ductility increases. There are two possible reasons for the detachment of layers in concrete surfaces. From the cracks the water vapour escaping, and the and the forces from thermal expansion increasing and flakes off. The spalling of the concrete surfaces was investigated by Hertz [35].

The critical air temperature for spalling of the concrete surface is 374 °C. They found that if the moisture content is less than 3–4%, the probability that the concrete surface will spall is very low. The spalling of the surface of high-strength concrete is usually caused by stresses due to the increase in temperature. In normal concrete, the surface layers are usually stressed by the water vapour escaping from the concrete. Lower compressive stresses and a smaller dimension is sufficient to prevent the phenomenon of spalling.

The novelty of the research

The novelty of the research is that it aims to provide a complex answer based on the joint examination of two aspects (ecological and technical) and determines the optimal solution. While the fire protection characteristics have already been examined before, the evaluation from an ecological point of view represents a new aspect. The aim of the research is to highlight that correctly selected components not only have a positive effect on technical parameters, but can also reduce CO2emissions. A case study is used to illustrate the magnitude of the ecological impact.

Method

This article describes in detail the behaviour of concrete in fire, the factors that influence its behaviour and its impact on the ecological footprint of concrete. During the research, the hypothesis was that the technical optimisation of concrete also results in a more environmentally conscious solution. The analysis showed that the change in formulation leads to a saving in CO2e emissions of about 10% and a similar reduction in the ecological footprint. The applied method has been used successfully in the past to investigate concrete mixtures. [36] The course of the investigation is as follows:

  • Laboratory tests were carried out to determine the fire resistance of each mixture. The laboratory test results determined the mixture with the most favourable properties.

  • After the laboratory test was presented, the ecological footprint was determined for the reference mixture and the mixture with the most favourable properties, which were then compared.

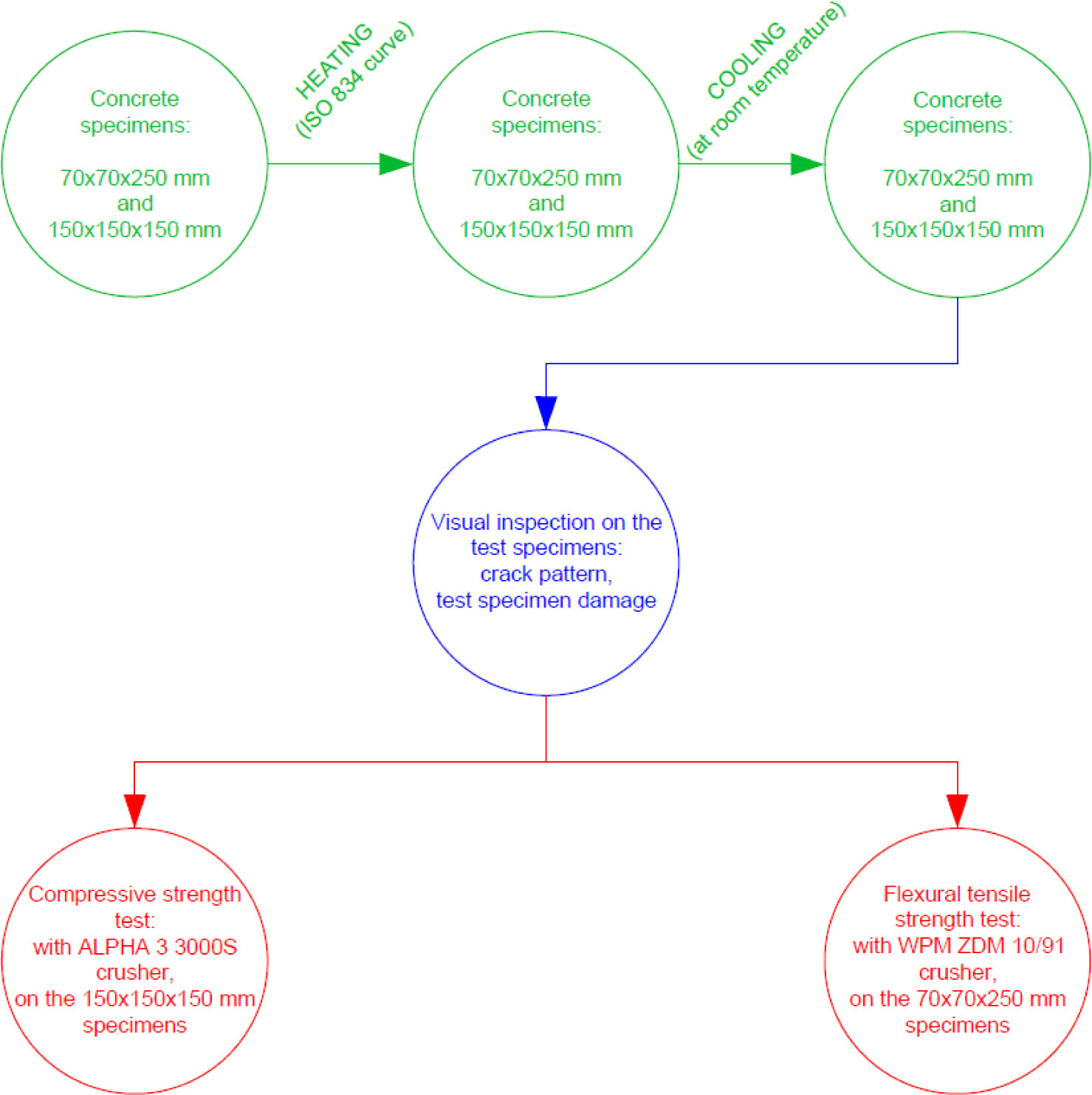
The applied methodology is illustrated in Figure 1.

Illustration of the applied methodology

Laboratory tests

In the laboratory tests, a heating curve close to the ISO 834 curve. The maximum temperatures (between 50 °C and 800 °C in different steps) were kept for two hours. After the heat exposure, the specimens were kept at room temperature and allowed to cool. After the cooling the specimens were tested at room temperature. The compressive strength test was performed on the concrete cubes. The length of the edges of the cubes was 150 mm. The concrete cubes were tested for fracture using a crusher of the type ALPHA 3 3000S. The flexural tensile strength of the concrete was measured on slabs with an edge length of 70 × 70 × 250 mm, which were cast in a horizontal position. The flexural tensile strength was measured using a crusher of the type WPM ZDM 10/91.

The tests carried out were partly visual and partly mechanical strength tests, the results of which are described in detail in the following section. Based on the results of the tests carried out, the next subchapter analyses the ecological economics of the etalon mixture and the optimum fire resistance mixture M17.

Several aspects must be considered when choosing the right concrete formulation. First, the variation of the strength parameters as a function of temperature is important. It is important that the selected product meets at least the same requirements as the reference product at room temperature. In addition, the selection should consider that the concretes should be more resistant at high temperatures. In this case, they should not completely lose their structural integrity, and the expected deterioration should be gradual rather than rapid. In addition, it must meet the production and economic requirements. Figure 2 illustrates the connections between the laboratory tests.

Connections between the laboratory tests

Investigation of the Ecological Footprint

The technical analysis showed that the M17 formulation is the best in terms of fire resistance. In the ecological analysis, only the M17 concrete was investigated in addition to the standard M11 concrete. The composition of the two formulations is summarised in Table 1. and Table 2. The weight of the tested constituents per 1 m3 of concrete forms the basis for the analysis.

The investigated concrete mixture M11

Component

Volume

cement volume(kg∕m3) cement type

370 (CEM II/A-V 42.5 R)

water (kg/m3)

148

aggregate 0-4 mm (kg/m3)

879

aggregate 4-8 mm (kg/m3)

496

andesite NZ 4/11 (kg/m3)

537

super plasticiser (kg/m3)

1.3

blast furnace slag (kg/m3)

0

Σ

-

The investigated concrete mixture M17

Component

Volume

cement (kg/m3) cement type

360 (CEM II/A-V 42.5 R)

water (kg/m3)

148

aggregate 0–4 mm (kg/m3)

845

aggregate 4–8 mm (kg/m3)

498

andesite NZ 4/11 (kg/m3)

577

super plasticiser (kg/m3)

1.6

blast furnace slag (kg/m3)

30

Σ

In the calculations, the environmental impact determined according to the two formulations depends only on the quantity of the materials and their specific emissions. Therefore, in the second step of the analysis, we determined the specific CO2e values for each component based on [37]. The specific values are summarised in Table 3.

Specific emission values for applied substances

Material

kgCO2e/kg

Aggregate

0.00493

Andesite

0.09

CEM I 42,5 R

0.91

CEM II A-S 42,5 N

0.80

Blast furnace slag

0.0416

Water

0.000344

Admixture

1.67

Note: In the case of andesite, since no exact value was found, it was assumed to be the same since they are rocks near the surface and easy to interpret. This value is higher than the average value in the case of stones! Since air is introduced into the material during the mixing process, we do not include a characteristic value for limestone in our calculations.

Case study of Gotthard Base Tunnel

The Gotthard Base Tunnel (GBT) with its scale and duration, is a complex megaproject [38]. The 57 km long GBT is the largest technical structure of the AlpTransit project in Switzerland and was opened to rail traffic in June 2016 [39]. The amount of concrete used for the tunnel was 170,000 m3. [40] Multiplying this by the density of concrete (2.5 t/m3) gives the mass of concrete used. This value is 425,000 t. It follows from the type of investment that the fulfilment of fire protection requirements is of fundamental importance. The amount of concrete used highlights that the right mixture can lead to a significant reduction in CO2 emissions.

Results
Results of the laboratory tests

The tests carried out were partly visual and partly mechanical strength tests, the results of which are described in detail in the following points.

  • The cracks that developed on the specimens after thermal stress were examined by visual inspection. The 70 × 70 × 250 mm plates and the 150 × 150 × 150 mm cubes showed no visible cracks up to 500 °C. The cracks in the cubes heated at 500 °C and 800 °C. Based on a visual inspection of the cube specimens, at 500 °C, all specimens maintained their structural integrity, and at 800 °C, the structure of the concrete collapsed, and we heard a dull sound when tapping on the surface.

  • For the evaluation, the average measurement results of 3 - 3 tests were. Based on the values of the flexural tensile strength of the columns, M14 samples showed the highest initial strength, and M10 formulations behaved most unfavourably in the flexural tensile test. At 300 °C, a local peak in flexural and tensile strength is observed in the results of the M11 and M10 formulations. At temperatures above 400 °C, a rapid decrease in flexural tensile strength values is observed.

  • For the evaluation, the average measurement results of the 3 - 3 tests were as follows: Based on the compressive strength values of the cubes for the specimens loaded at 150 °C, we observed a local minimum point. At 300 °C or 400 °C, a local maximum point of compressive strength was observed. Above 400 °C, an increase in the rate of degradation is observed. The best values for compressive strength are obtained with formulation M17.

  • In Figure 3 were compiled the average values of flexural and tensile strengths as a function of temperature for all concrete formulations. Figure 4 shows the relative values of the flexural tensile strength compared to the reference mix design. The figures only show curves characteristic of the M11 and M17 mixtures considered relevant!

    Average flexural-tensile strength values at the column (calculated from the average of 3 specimens)

    Relative flexural-tensile strength values at the column (calculated from the average of 3 specimens)

  • Based on the values of the flexural tensile strength of the columns, M14 samples showed the highest initial strength, and M10 formulations behaved most unfavourably in the flexural tensile test. At 300 °C, a local peak in flexural and tensile strength is observed in the results of the M11 and M10 formulations. At temperatures above 400 °C, a rapid decrease in flexural tensile strength values is observed.

  • For the evaluation, the average of the measurement results of the 3 - 3 tests were. Figure 5 compiles the average values of the compressive strengths measured on the cube as a function of temperature according to the concrete formulation. Figure 6 shows the relative compressive strength values compared to the reference formulation. The figures only show curves characteristic of the M11 and M17 mixtures considered relevant!

    Average compressive strength values at the cube (calculated from the average of 3 specimens)

    Relative compressive strength values at the cube (calculated from the average of 3 specimens

  • From the point of view of fire resistance, the M17 formulation has proven to be the most suitable. This concrete recipe contains andesite CEM II A-S 42.5 N cement and 30 kg/m3 blast-furnace slag admixture. As a result, they lose less strength under thermal load, the rate of degradation is moderate, and the cracks are narrower and more widely distributed over the surface. On the basis of the results of the tests carried out, the next chapter analyses the ecological economics of the etalon mixture and the optimum fire resistance mixture M17.

Results of the ecological footprint investigation

The results of the calculations are described in detail in the following points.

  • Emissions per 1 m3 are 394.76 kgCO2e/m3 (Table 4.) for the M11 formulation and 351.54 kgCO2e/m3 (Table 5.) for the M17 formulation. These values can also be specified to mass. So, the specific emissions are 0.162 kgCO2e/kg for the M11 formulation and 0.143 kgCO2e/kg for the M17 formulation.

    The investigated concrete mixture-M11

    Component

    Volume

    Specific CO2e emission [kgCO2e/kg]

    Total CO2e emission [kgCO2e

    cement volume(kg∕m3)

    cement type

    370

    (CEM II/A-V 42.5 R)

    0.8150

    337.44

    water (kg/m3)

    148

    0.0010

    0.05

    aggregate 0–4 mm (kg/m3)

    879

    0.0048

    6.77

    aggregate 4–8 mm (kg/m3)

    496

    andesite NZ 4/11 (kg/m3)

    537

    0.0900

    48.33

    super plasticizer (kg/m3)

    1.3

    1.6700

    2.17

    blast furnace slag (kg/m3)

    0

    0.0416

    0.00

    Σ

    394.76

    The investigated concrete mixture-M17

    Component

    Volume

    Specific

    CO2e emission [kg CO2e/kg]

    Total

    CO2e emission [kg CO2e]

    cement (kg/m3)

    cement type

    360

    (CEM II/A-V 42.5 R)

    0.8150

    289.02

    water (kg/m3)

    148

    0.0010

    0.05

    aggregate 0–4 mm (kg/m3)

    845

    0.0048

    6.61

    aggregate 4–8 mm (kg/m3)

    498

    andesite NZ 4/11 (kg/m3)

    577

    0.0900

    61.93

    super plasticizer (kg/m3)

    1.6

    1.6700

    2.67

    blast furnace slag (kg/m3)

    30

    0.0416

    1.25

    Σ

    351.54

  • The change in formulation resulted in a saving of 43.22 kgCO2e emissions. This represents a saving of ~10% compared to the reference value.

  • In order to calculate the ecological footprint, we would need kgCO2e values instead of kgCO2. Typically, in the case of building materials, there is no significant difference between the two values, but the first is always higher than the second one. So, using our calculated values, we can also give a conservative estimate of the ecological footprint in terms of built-in materials. This requires multiplying the calculated emissions in tonnes by 0.338 gha/t. Thus, we get 0.134 gha/m3 in the case of the etalon, while 0.119 gha/m3 for the M17 formulation. This value implies that 1 m3 of concrete for the etalon requires 1340 gm2 of hypothetical land area, while the M17 formulation requires 1190 gm2. The „gha” or „gm2” means the world's average productive land area [41]. The difference between the two values is ~10% as well.

Case study results

Multiplying the amount of 425,000 t of concrete used by the difference between the emissions of the M11 and M17 mixtures (43.22 tCO2e/t) gives the value of the emission savings. Comparing the two materials, the CO2e saving is 8075 t, which translates into a saving of 2729.35 gha of CO2e when converted to world average land productivity. According to the Global Footprint Network, the organisation responsible for calculating the ecological footprint, the ecological footprint of a Swiss inhabitant is 4 gha/person (2023) [42]. This means that this saving is equivalent to an annual ecological footprint of 682.35 Swiss inhabitants.

Discussion

There has been a worldwide push for stricter fire regulations in recent decades. The strength properties of concrete decreases at elevated temperatures and its ductility increases. Moreover, irreversible processes take place in the structure, internal micro-cracks develop, and rapid spalling can occur. In many cases, during cooling, we can observe further spalling on the concrete surface. The best formulation was M17 in terms of fire resistance. This contained andesite CEM II A-S 42.5 N cement and 30 kg/m3 blast furnace slag aggregate. As a result, they lose strength to a lesser extent under thermal stress, the rate of degradation is moderate, and the cracks that form are narrower and more widely distributed over their surface. So, during our ecological analysis, besides the concrete with the standard M11 formulation. Additional variations were not examined. The change in the formulation resulted in a saving of 43.22 kgCO2e emissions. This represents a saving of ~10% compared to the reference value.

If we want to visualise the ecological benefit, we can also illustrate it by calculating the annual ecological footprint of the municipality of Göschenen with a population of 484 inhabitants on the Swiss side of the GBT (4*448=1792 gha) and comparing it to the savings from material use (2729.35 gha). The quotient of the two numbers (1.5) shows that the savings from material use are equal to the annual ecological footprint of the neighbouring town.

Conclusion

The research carried out can be summarised according to the following points:

  • Looking at aggregate emissions, conventional aggregates, such as sand and gravel, contribute less to emissions than mined aggregates. While conventional aggregates account for ~70% of the weight of the aggregates, emissions of the aggregates account for ~10%.

  • The change in the formulation (from M11 to M17) resulted in a saving of the emission of ~10% (43.22 kgCO2e emissions) compared to the reference value.

  • Aggregate use is responsible for about 0.5% of the total emissions. If they are increased further, the concrete can be cured even faster. Taking advantage of this effect, the cement content can be further reduced by further optimising the formulation to plan for the real concrete class. Concrete with a compressive strength of 100 N/mm2 has been designed instead of C50/60. It was necessary in order to have the necessary load capacity at the moment of tension release. It can also be stated that this is not an optimal solution from a fire safety aspect.

As a continuation of the research, the aim is to examine the following questions:

  • The calculated value can also be influenced by design for lifetime and durability, as additional CO2 emissions must be expected during maintenance [43]. Furthermore, interventions that aim to influence the properties of concrete in alternative ways, such as by adding fibres. [44]

  • In the calculations, the comparison with the ecological footprint was primarily used to illustrate the ecological importance of material choice. The result obtained can be further refined.

Acknowledgment
Acknowledgment

The authors would like to acknowledge the research support received through the tender “2020-1.1.2-PIACI-KFI-2021-00242 (Overall performance development of Terran Generon solar roof tiles and development of new product variants)” and the tender “NVKP_16-1-0019 Materials science and experimental development of concrete products with enhanced resistance (chemical corrosion resistance, fire resistance and frost resistance)”

REFERENCES
  1. Schlosser A., Szabó G., Bertalan L., Varga Z., Enyedi P., Szabó S., Building Extraction Using Orthophotos and Dense Point Cloud Derived from Visual Band Aerial Imagery Based on Machine Learning and Segmentation., Remote Sens., Vol. 12 (2397), 2020, https://doi.org/10.3390/rs12152397
  2. Bozsik N., Szeberényi A., Bozsik N., Examination of the Hungarian Electricity Industry Structure with Special Regard to Renewables, Energies, Vol. 16 (9), :23:2023, https://doi.org/10.3390/en16093826, 3826
  3. Varga Z., Czédli H., Lóki J., Bíró J., Fekete À., Evaluating the accuracy of orthophotos in the context of forest borders in Hungarian test sites, Fresenius Environmental Bulletin, Vol. 12 (2015), :4239-42452015, 1018-4619 1610-2304 24
  4. Czédli H., Varga Z., Szigeti C., Public urban green spaces: Combining goals for sustainability, urban health and well-being. Zlatko Nedelko., Conference Proceedings of the 7th FEB International Scientific Conference: Strengthening Resilience by Sustainable Economy and Business - Towards the SDGs2023 ISBN:9789612867362, 237-245, https://doi.org/10.18690/um.epf.3.2023.28
  5. Erdeiné Késmarki-Gally S., Erdei A., Neszmélyi G., Regional Aspects of Railway Passenger Transport between Hungary and Romania., Romanian Review of Regional Studies: Journal of the Centre for Regional Geography, Vol. 16 (1), :3-132020
  6. , , n.d.https://www.market-prospects.com/articles/global-construction-industry-trends, Market prospects: Construction Industry: Global Construction Trends. Construction Industry | Global Construction Trends | Market Prospects., [Accessed: 03-April-2023]
  7. Csiszarik-Kocsir À., Varga J., Perception of Public Transport Megaprojects through a User Perspective., The Eurasia Proceedings of Science Technology Engineering and Mathematics, Vol. 23 , :11-182023, https://doi.org/10.55549/epstem.1357597
  8. Varga J., Csiszarik-Kocsir À., User Evaluation of Innovative Megaprojects Induced by Environmental Change Using Primary Data., The Eurasia Proceedings of Science Technology Engineering and Mathematics, Vol. 23 , :464-4702023, https://doi.org/10.55549/epstem.1371812
  9. Schwartz Y., Raslan R., Mumovic D., The life cycle carbon footprint of refurbished and new buildings – a systematic review of case studies., Renewable and Sustainable Energy Reviews, Vol. 81 , :231-2412018, https://doi.org/10.1016/j.rser.2017.07.061
  10. Harangozó G., What makes a company green - or what does good environmental performance mean?, Budapest Management Review, Vol. 39 (1), :27-362008, https://doi.org/10.14267/VEZTUD.2008.01.03
  11. Akhtar N., Ahmad T., Husain D., Majdi A., Alam M., Husain N., Wayal A., Ecological footprint and economic assessment of conventional and geopolymer concrete for sustainable construction., Journal of Cleaner Production, 380,134910, 2022, https://doi.org/10.1016/j.jclepro.2022.134910
  12. Borzán A., Szekeres B., Connection points of labor productivity and ESG reports in the top 200 domestic construction companies with sales revenue., The XV. Pécs Financial Days I. Finance and Accounting International Scientific Conference Study Volume (The link between labour productivity and ESG reporting in the top 200 construction companies in Hungary. Proceedings of the XV Pécs Finance Days I International Scientific Conference on Finance and Accounting (In Hungarian: A munkatermelékenység és az ESG jelentések kapcsolódasi pontjai a hazai top200 arbevételu éptiőipari vállalkozásoknal. A XV. Pécsi Pénzugyi Napok I. Pénzügy és Szamvitel Nemzetközi Tudomanyos Konferencia Tanulmánykötete), 25-34. 2023. ISBN 978-963-626-211-2,
  13. Jia X., Varbanov P., Klemeš J., Wan Alwi S., Water availability footprint addressing water quality., Journal of Sustainable Development of Energy, Water and Environment Systems, Vol. 7 (1), :72-862023, https://doi.org/10.13044/j.sdewes.d6.0223
  14. Smolek P., Leobner I., Heinzl B., Gourlis G., Ponweiser K., A method for real-time aggregation of a product footprint during manufacturing., Journal of Sustainable Development of Energy, Water and Environment Systems, Vol. 4 (4), :360-3782016, https://doi.org/10.13044/j.sdewes.2016.04.0028
  15. Csutora M., Harangozó G., Twenty years of Carbon Accounting and Auditing - a review and outlook., Society and Economy, Vol. 39 (4), :459-48020172017, https://doi.org/10.1556/204.2017.39.4.1
  16. Ali B., Qureshi L., Khan S., Flexural behavior of glass fiber-reinforced recycled aggregate concrete and its impact on the cost and carbon footprint of concrete pavement., Construction and Building Materials, 262, 120820., 2020, https://doi.org/10.1016/j.conbuildmat.2020.120820
  17. Kocsis T., Is the Netherlands sustainable as a global-scale inner-city? Intenscoping Spatial Sustainability., Ecological Economics, Vol. 101 , :103-1142014, https://doi.org/10.1016/j.ecolecon.2014.03.002
  18. Bozsik N., Szeberényi A., Bozsik N., Impact of Climate Change on Electric Energy Production from Medium-Size Photovoltaic Module Systems Based on RCP Climate Scenarios., Energies, Vol. 17 (16), :40092024, https://doi.org/10.3390/en17164009
  19. Mikulčić H., Cabezas H., Vujanović M., Duić N., Environmental assessment of different cement manufacturing processes based on Emergy and ecological footprint analysis., Journal of Cleaner Production, Vol. 130 , :213-2212016, https://doi.org/10.1016/j.jclepro.2016.01.087
  20. Rees W., Wackernagel M., Urban Ecological Footprints: Why cities cannot be sustainable—and why they are a key to sustainability., Environmental Impact Assessment Review, Vol. 16 (4-6), :223-2481996, https://doi.org/10.1016/s0195-9255(96)00022-4
  21. Li T., Wen X., Local ecological footprint dynamics in the construction of the Three Gorges Dam., Resources, Conservation and Recycling, Vol. 132 , :314-3232018, https://doi.org/10.1016/j.resconrec.2017.05.006
  22. Szigeti C., Major Z., Szabó D., Szennay À., The ecological footprint of construction materials—a standardized approach from Hungary., Resources, Vol. 12 (1), :152023, https://doi.org/10.3390/resources12010015
  23. Yan P., Ma Z., Li H., Gong P., Xu M., Chen T., Laboratory tests, field application and carbon footprint assessment of cement-stabilized pure coal solid wastes as pavement base materials., Construction and Building Materials, Vol. 366 (130265), 2023, https://doi.org/10.1016/j.conbuildmat.2022.130265
  24. Harangozo G., Csutora M., Kocsis T., How big is big enough? toward a sustainable future by examining alternatives to the conventional economic growth paradigm., Sustainable Development, Vol. 26 (2), :172-1812018, https://doi.org/10.1002/sd.1728
  25. Korouzhdeh T., Eskandari-Naddaf H., Kazemi R., Hybrid artificial neural network with biogeography-based optimization to assess the role of cement fineness on ecological footprint and mechanical properties of cement mortar expose to freezing/thawing., Construction and Building Materials, Vol. 304 (124589), 2021, https://doi.org/10.1016/j.conbuildmat.2021.124589
  26. Farooq F., Jin X., Faisal Javed M., Akbar A., Izhar Shah M., Aslam F., Alyousef R., Geopolymer concrete as sustainable material: A state of the art review., Construction and Building Materials, Vol. 306 (124762), 2021, https://doi.org/10.1016/j.conbuildmat.2021.124762
  27. Amran Y., Alyousef R., Alabduljabbar H., El-Zeadani M., Clean production and properties of Geopolymer Concrete; a review., Journal of Cleaner Production, Vol. 251 (119679), 2020, https://doi.org/10.1016/j.jclepro.2019.119679
  28. Iea., Cement - analysis. IEA., n.d.https://www.iea.org/reports/cement,, Retrieved April 3, 2023, from[Accessed: Mar. 17, 2025]
  29. Zhao X., Xu Y., Vasa L., Shahzad U., Entrepreneurial Ecosystem and urban innovation: Contextual findings in the lens of Sustainable Development from China., Technological Forecasting and Social Change, Vol. 191 (2023), :122526, https://doi.org/10.1016/j.techfore.2023.122526
  30. Thielen K., Strength and Deformation of Concrete Subjected to high Temperature and Biaxial Stress-Test and Modeling, (In German, Festigkeit und Verformung voan Beton bei hoher Temperatur und biaxialer Beanspruchung - Versuche und Modellbildung), Deutscher Ausschuss für Stahlbeton, Heft 437, 1994
  31. Waubke N., On a physical aspect of the strength loss of Portland cement concretes at temperatures up to 1000°C Fire behaviour of components, (In German, Über einen physikalischen Gesichtspunkt der Festigkeitsverluste voan Portlandzementbetonen bei Temperaturen bis 1000°C Brandverhalten voan Bauteilen), Dissertation, TU Braunschweig 1973,
  32. Schneider U., Weiβ R., , Kinetic considerations on the thermal degradation of cement-bound concretes and its mechanical effects, (In German, Kinetische Betrachtungen uber den thermischen Abbau zementgebundener Betone und dessen mechanische Auswirkungen)Cement and Concrete Research, Vol. 11 , :22-291977
  33. Khoury G., Grainger B., Sullivan P., E Transient thermal strain of concrete: literature review, conditions within specimen and behaviour of individual constituents, Magazine of Concrete Research, Vol. 37 (132), 1985
  34. Hinrichsmeyer K., Structure-oriented analysis and model description of thermal damage of concrete, (In German, Strukturorientierte Analyse und Modellbeschreibung der thermischen Schadigung voan Beton), Heft 74 IBMB, Braunschweig, 1987
  35. Hertz K., Limits of spalling of fire-exposed concrete, Fire Safety Journal, Vol. 38 (2), :103-1162003, https://doi.org/10.1016/S0379-7112(02)00051-6, ISSN 0379-7112, 2005
  36. Szép J., Major Z., Szigeti C., Lublóy É., The Impact of Cement Aggregates on the Fire Resistance Properties of Concrete and its Ecological Footprint., Chemical Engineering Transactions, Vol. 107 , :337-3422023, https://doi.org/10.3303/CET23107057
  37. , , n.d.https://circularecology.com/embodied-carbon-footprint-database.html, Inventory of Carbon and Energy database, [Accessed: 24-January-2024]
  38. Drouin N., Muller R., The Gotthard Base Tunnel: The work of a century., Megaproject Leaders, 2021, https://doi.org/10.4337/9781789902976.00017
  39. Vogelhuber M., Pimentel E., Anagnostou G., Strength, deformability and permeability of kakiritic rocks from the Gotthard Base Tunnel., Journal of Rock Mechanics and Geotechnical Engineering, Vol. 15 (9), :2224-22372023, https://doi.org/10.1016/j.jrmge.2023.03.009
  40. Hegyi S., Construction of the Gotthard Tunnel (in Hungarian: A Gotthardalagut éptiése)., The World of Railways (In Hungarian: Smek Vilaga) LV. 5. 25-27., 2013https://www.sinekvilaga.hu/2013/5-hegyi-sandor,, [Accessed: Mar. 17, 2025]
  41. Lin D., Hanscom L., Martindill J., Borucke M., Cohen L., Galli A., Lazarus E., Zokai G., Iha K., Wackernagel M., , Working Guidebook to the National Footprint Accounts, 2018https://www.footprintnetwork.org/content/uploads/2018/05/2018-National-Footprint-Accounts-Guidebook.pdf, [Accessed : Mar. 17, 2025]
  42. , , 2023https://www.footprintnetwork.org/swissfacts/, Switzerland fact sheet. Global Footprint Network., [Accessed: Mar. 17, 2025]
  43. Eisinger B., Németh A., Major Z., Kegyes-Brassai O., Comparative Life Cycle Analyses of Regular and Irregular Maintenance of Bridges with Different Support Systems and Construction Technologies, Chemical Engineering Transactions, Vol. 94 , :571-5762022, https://doi.org/10.3303/cet2294095
  44. Aminova N., Sikora K., Effects of Date Palm Fiber Content on the Properties of Concrete, Chemical Engineering Transactions, Vol. 94 , :1171-11762022, https://doi.org/10.3303/cet2294195.

DBG